临!成都被严重低估的区域
扫描到手机,新闻随时看
扫一扫,用手机看文章
更加方便分享给朋友
成都北门,一个神奇的存在。
一千个购房者,就有一千种对楼市的看法,提到东进、西贵、南拓区域,总会有各种赞美排比句。但一说起北门,仿佛有一种“心照不宣”的默契,并搭配一个意味深长“你懂的”笑容。
就像网上流产的段子,“东前进,南吹吹,西富贵”三家吵架的话,少有握手言和的方法就是一起吐槽北门。
的确,相对而言,城北不如城南,但从某种程度上来说,正是因为不被看好,城北也成为了被低估的区域。
从区域最近发生的两件大事来看,成都北门,未来大有可期。
新建成渝中线铁路!
传了十年的全面改造动真格了
说起成都火车北站,承载了太多记忆,它是很多人奋斗的出发点,也是外出拼搏回家乡的落脚点。
在上个世纪以铁路、客车作为主要交通工具的年代,火车北站成为了西南地区较大的铁路枢纽,这个超级磁场,聚集了大量的人流。
有人的地方便有江湖,中铁二院、中铁二局、成都铁路局等铁路相关单位的员工和家属共计90万人,在城北安家。
可以说,火车北站,为北门的人流量奠定了坚实的基础。

图源水印
然而,随着成都的快速发展,交通枢纽越来越多、越来越高大上,久经风霜的北站逐渐没落,似乎成为横卧于成都北门较大的“障碍”。
事实上,早在2012年,成都北站的改造工程就获得了原国家铁道部的批复。此后,火车北站就活在了“改造的传说中”,每隔一段时间,就会传出“成都站即将封闭改造”的新闻。
然而“狼来了”太多次,北门人提到火车北站改造大多只是笑一笑。
庆幸的是,这个传了多年要全面改造的“硬骨头”,终于在今年出现转机。
9月26日,成渝中线高铁建设启动活动以视频连线方式,在重庆、成都两地同时举行,宣告直连成渝“双核”的第四条铁路大通道建设全面启动。
根据国家发改委的批复文件,成渝中线高铁项目起自重庆北站、终至成都枢纽成都站,全线292公里,设计速度350公里/小时。同时,批复文件强调,“同步改造成都站及成渝铁路”。
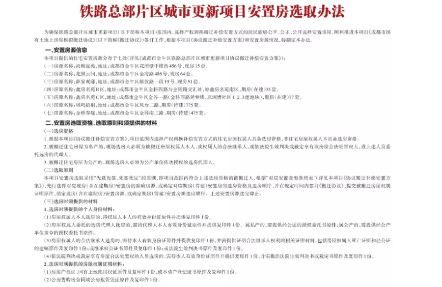
这意味着,火车北站传了十年的封闭改造,要动真格了,金牛区铁路总部片区城市更新项目协议搬迁的补偿安置方案已经出炉。

火车北站附近早已启动大规模拆迁,腾挪出不少空地,另外,位于北站西一路的88号院,也即将面临拆迁。

这给城北带来的利好是显而易见的。
只要成都火车北站实现闭站改造,周边改造的速度,也必然会随着加快了。而改造后的火车北站,本身就具有地标意义,成都北边与成都市中心的联系,将得到极大程度的加强。
在这些因素的助力下,未来几年,城北的再次崛起,基本上也是自然而然的趋势了。
成都第三个市级商圈规划出炉!
涉及城北多个片区
火车北站是在原有的基础上改造升级,而近日官宣的蓉北商圈才是真正能撬动城北未来的支点。
9月18日,成都市政府网站公布了《成都蓉北商圈管理暂行办法》。成都将成立蓉北商圈发展服务局,专门负责蓉北商圈的开发建设、运营管理、产业发展、综合协调等工作。
根据规划,蓉北商圈总面积约18.28平方公里,其中金牛区12.51平方公里、成华区5.77平方公里,将以人北TOD为核心,联动中央公园、荷花池、五块石、双水碾四个高规格组团发展。
涉及火车北站、人民北路、驷马桥、西安路、抚琴街道等辖区。

值得一提的是,在官宣的文件中,成都蓉北商圈,与春熙路商圈和交子公园商圈齐名,被定位为城市级“核心商圈”!这也是成都第三个市级商圈。
这无疑是在传递一个信号:北门即将大变。
城北之变!
拆迁改造进展加快,障碍正在消失
城北改造缓慢,很大一部分原因在于拆迁难,尤其是成本巨大的大规模拆迁,在北门很难实现。
荷花池、五块石电子市场、金府市场、量力钢材市场、富森建材市场等依然是北门居民的重要谋生渠道。
而这些地方也是重点整顿对象,涉及范围广,影响人群大,改造重建进度缓慢。
北改虽然艰难,但成都从未放弃城北的改造与发展,这些年,城北也在悄悄发生变化。
凤凰山体育公园、人北TOD、地铁27号线、成都露天音乐公园,各处林立的高楼,便捷的生活资源,北门可寻的亮点依旧很多...

图据“凤凰山体育公园”微信公众号,张艳/摄影

直击成都楼市实拍
就连“搬不动”的凤凰山机场,近期官方也透露了关键性信息:“新机场正在建设,军方已将机场搬迁列进计划,修建好后启动搬迁。”
困扰北门多年的限高、噪音、土地规划不明、地铁规划建设绕道等问题,或将得以改善。
除此之外,北门的拆迁工作也迎来了突破性的进展。
今年4月,天回镇街道组织召开天回镇核心区二期国有土地附条件协议搬迁动员大会,但直到8月26日零时,仍有1住户未签约,天回镇街道随即宣布项目终止。

通过积极沟通协商,9月11日,该剩余未签约被搬迁人终于完成了签约。
要知道,天回镇是多数北门人心里永远的痛,位置不错,地处3.5环,但发展停滞了多年,城市界面还保留着上个世纪的风貌。

直击成都楼市实拍
如今拆迁工作取得突破性进展,天回老城的春天还会远吗?
提到天回镇,一定绕不开北部新城。虽然与天回老城区相距不远,但北部新城的城市界面更加干净清爽。

直击成都楼市实拍
不可否认,拆迁改造难是北门目前较大的困局,加之在“东进、南拓”发展迅猛,城北的步子迈得显然有些吃力。
但无论怎样,城北发展的脚步没有停止,它正在用行动证明:“城北,不是后妈生的”。
来源:直击成都楼市
声明:本文由入驻焦点开放平台的作者撰写,除焦点官方账号外,观点仅代表作者本人,不代表焦点立场。
声明:本文由入驻焦点开放平台的作者撰写,除焦点官方账号外,观点仅代表作者本人,不代表焦点立场。
